喜訊-融安特股份入圍2023鯤鵬應用創新大賽北京賽區決賽
2023-08-31 15:16:52
融安特

8月25日,由華為技術有限公司主辦,鯤鵬生態創新中心承辦,并聯合中國軟件行業協會、綠色計算產業聯盟、中國計算機行業協會等單位共同舉辦的2023鯤鵬應用創新大賽北京賽區企業賽復賽落下帷幕,融安特股份入圍北京賽區總決賽。

本屆大賽以“數智未來,因你而來”為主題,旨在鼓勵廣大開發者基于鯤鵬全棧根技術,圍繞產業真實難題,共同打造基礎軟硬件解決方案。大賽經由鯤鵬技術專家、各行業領域專家、市場價值專家組成評委團,圍繞方案創新性、技術領先性、商業前景、社會價值4個維度的評選標準,評選出泛政府、金融、運營商三個行業,鯤鵬原生應用創新和鯤鵬一體機解決方案創新兩個賽題,每個賽題的前5~6名,組成35支隊伍最強陣容入圍北京賽區決賽!
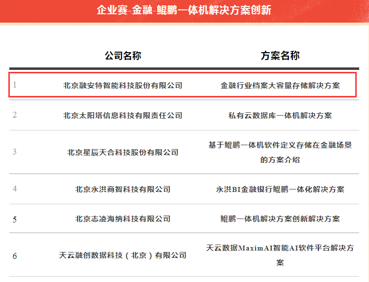
融安特股份在智慧檔案領域深耕多年,積累了豐富的行業經驗,本次大賽中,公司攜“金融行業檔案大容量存儲解決方案”參加比賽。
該方案針對金融行業憑證類檔案的存儲、利用特點而推出,基于鯤鵬算力底座,體現鯤鵬多核高并發算力優勢,通過物聯網、大數據技術,以數字孿生、智能化、網絡化的管理方式取代原有的手工管理,創新了金融憑證類檔案信息化管理模式,降低庫房占用成本,提高單位面積內金融憑證類檔案的存儲容量,并能夠快速查找定位盤點,節約人力成本,提高了實體檔案的管理效率。
此次融安特股份能入圍鯤鵬應用創新大賽北京賽區企業賽總決賽,體現了融安特股份在檔案數智化方面的技術實力。未來,融安特股份將繼續以科技創新為發展驅動力,不斷增強公司科技實力,推動行業技術革新,為行業高質量發展做出更大貢獻。
